xShoe4Rhino 4 v2022 is a specialized plugin for Rhinoceros (Rhino) 3D, designed to streamline the footwear design and manufacturing process. Developed by Paraglobal, this plugin integrates seamlessly with Rhino, offering tools tailored for professionals in the footwear industry, including designers, last makers, and sole manufacturers.fibre2fashion.com
🔧 Key Features
-
Integrated CAM Tools: Facilitates a seamless transition from design to manufacturing within the Rhino environment.
-
Intuitive Workflow: Designed by footwear professionals, ensuring user-friendly operations for industry-specific tasks.fibre2fashion.com
-
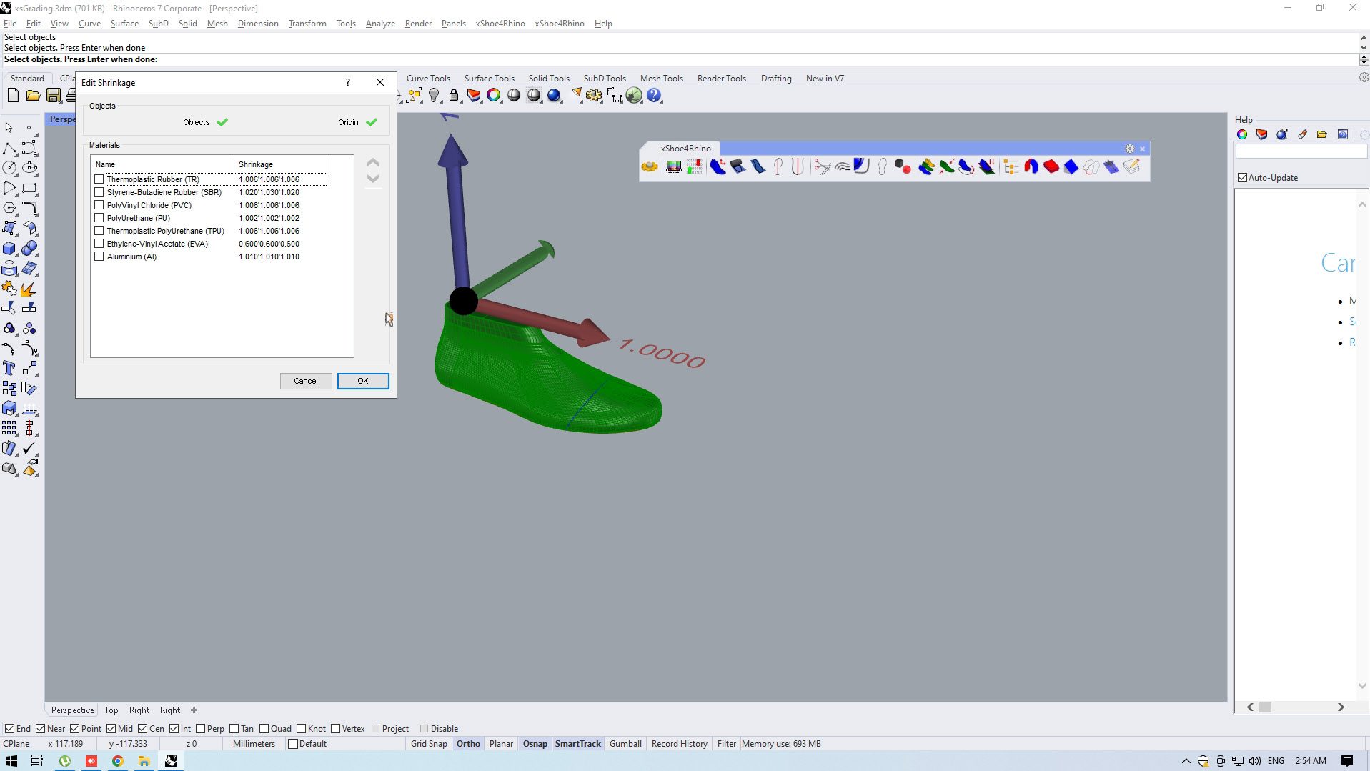
Advanced Modeling Tools: Includes features like history tracking and morphing to enhance design flexibility.fibre2fashion.com
-
Multi-language Support: Available in English and Portuguese, with customizable language settings via editable Excel files.fibre2fashion.com
-
Affordable Licensing: Offers a cost-effective solution with no ongoing maintenance fees.fibre2fashion.com
👟 Applications
xShoe4Rhino 4 v2022 is utilized by:
-
Footwear Designers: For creating detailed 3D models of shoes.
-
Last and Sole Manufacturers: To design and modify lasts and soles with precision.fibre2fashion.com
-
Pattern Engineers: For developing accurate patterns ready for production.food4rhino.com
By integrating design and manufacturing tools, xShoe4Rhino enhances efficiency and accuracy in the footwear production pipeline.





























































